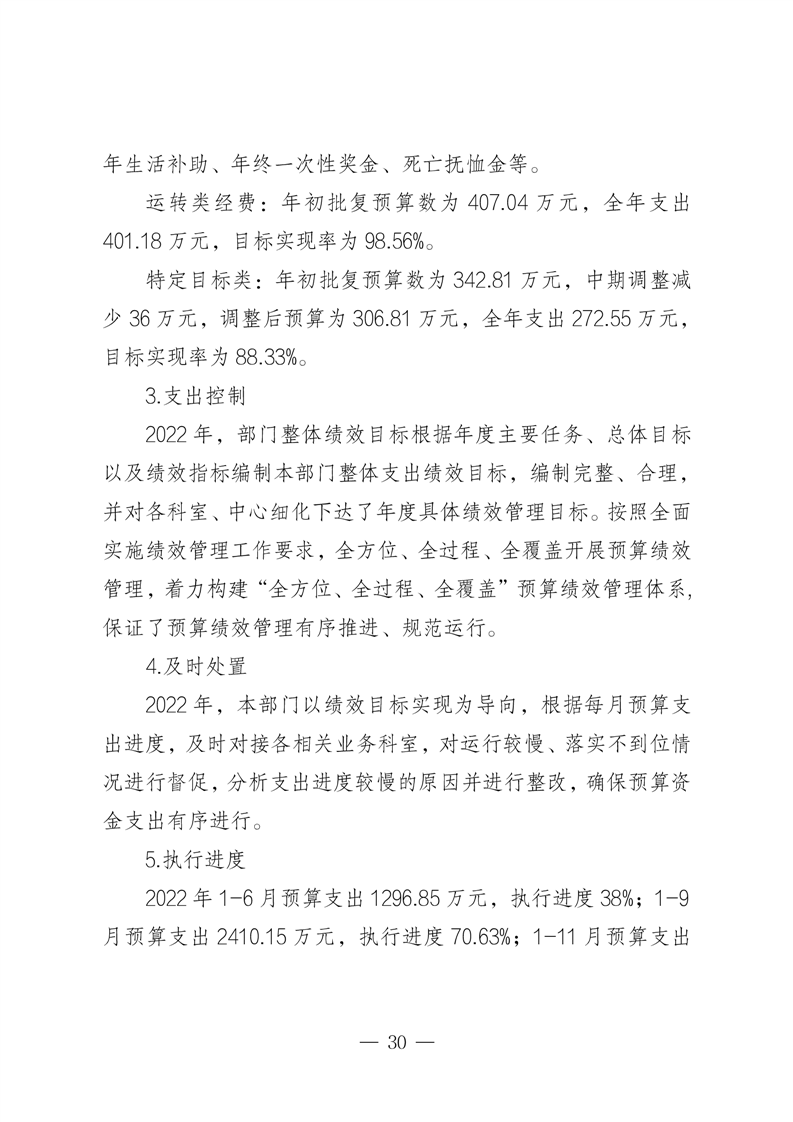
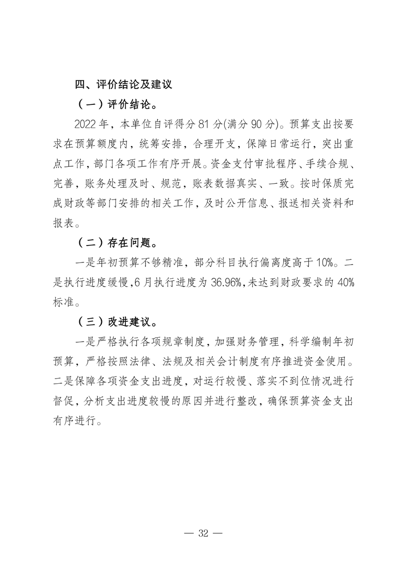
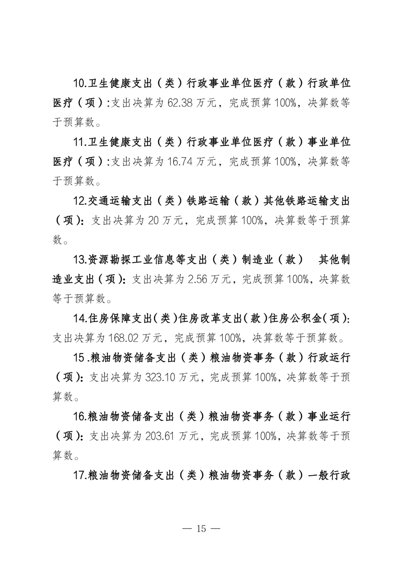
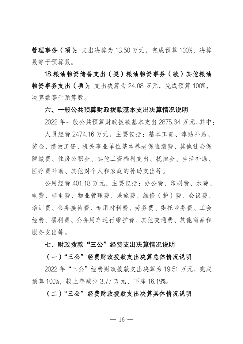
2022年度遂宁市发展和改革委员会部门决算(部门公开)
来源:遂宁市发展和改革委员会
发布时间:2023-08-25 11:26
浏览次数:
字体: [
大
中
小
]
收藏
收藏
打印
附件:
2022年决算公开表---发改委(汇总).xls
扫一扫在手机打开当前页