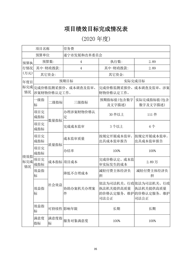
政府信息公开

2020年度遂宁市发展和改革委员会部门决算(部门含下属单位)

来源:遂宁市发展改革委 发布时间:2021-08-20 16:27 浏览次数: 字体: [ ] 收藏 打印

















































扫一扫在手机打开当前页