2020年度四川省遂宁市粮食局直属局部门决算
来源:遂宁市发展改革委
发布时间:2021-08-20 09:43
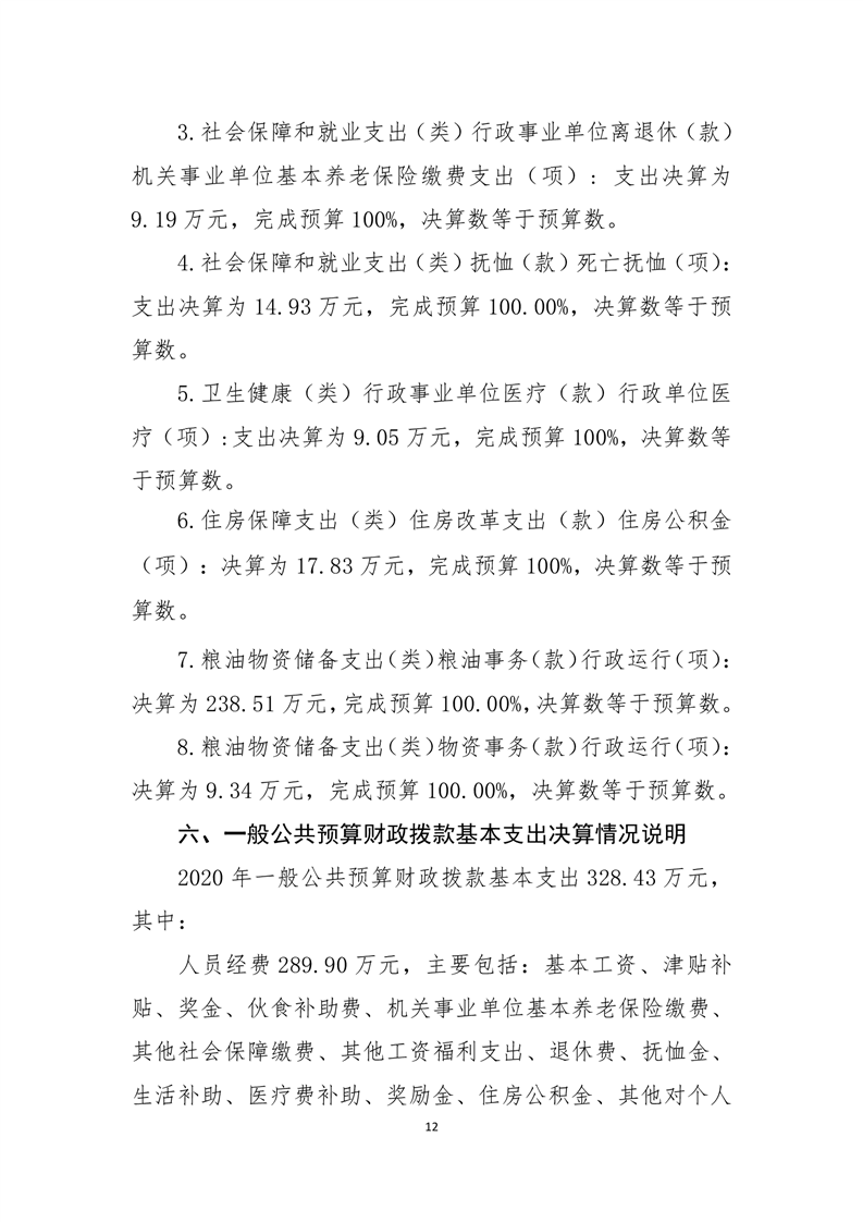
浏览次数:
字体: [
大
中
小
]
收藏
收藏
打印
附件:
遂宁市粮食局直属局2020年部门决算报表公开.xls
扫一扫在手机打开当前页